欢迎登陆利德尔(河北)药业官网!
登录
|
注册
|
首页
关于利德尔
产品商城
新闻纪实
疾病防治
行业动态
人才中心
联系我们
首页 > 行业动态 > 利德尔产品肉鸡养殖方案
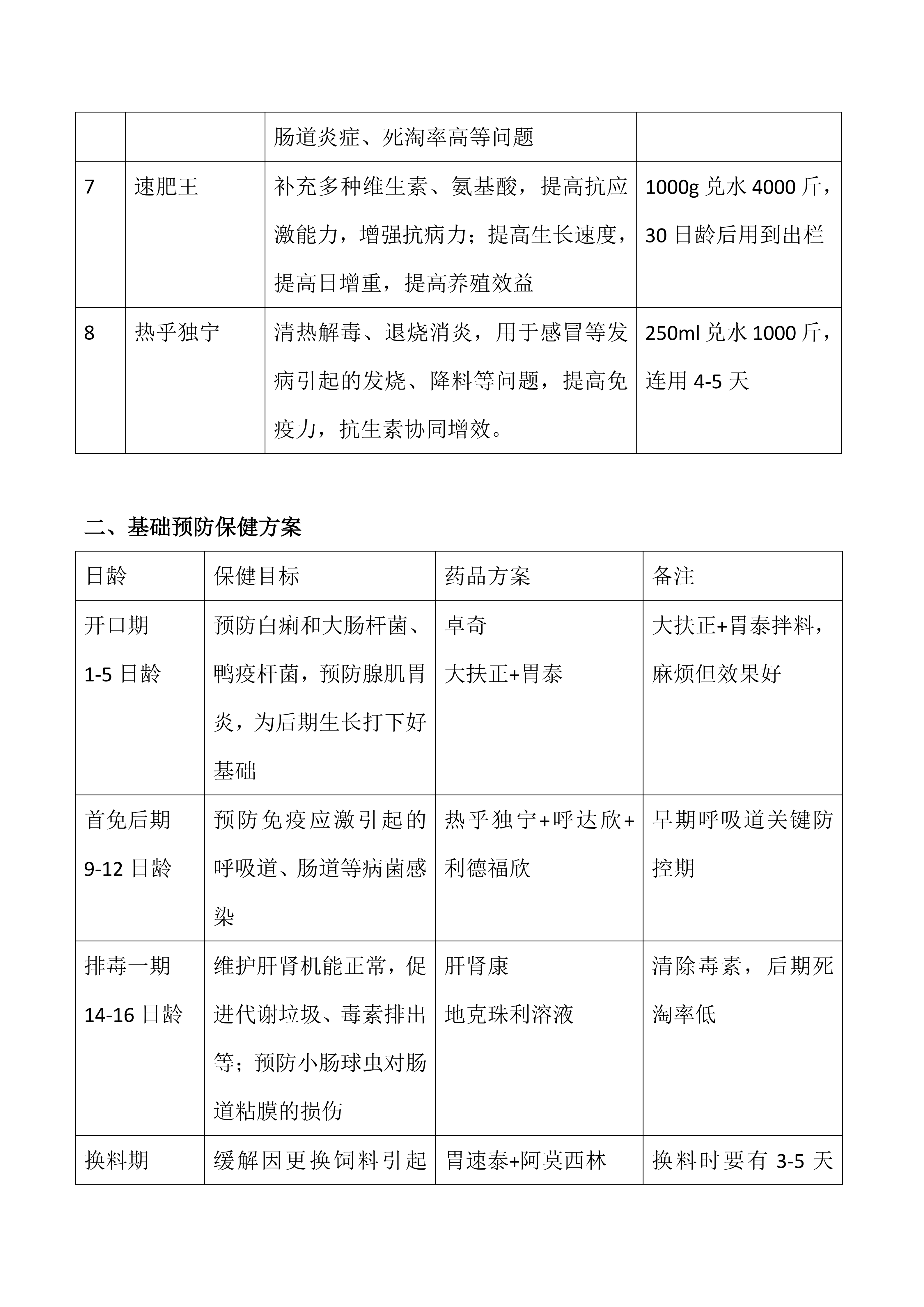
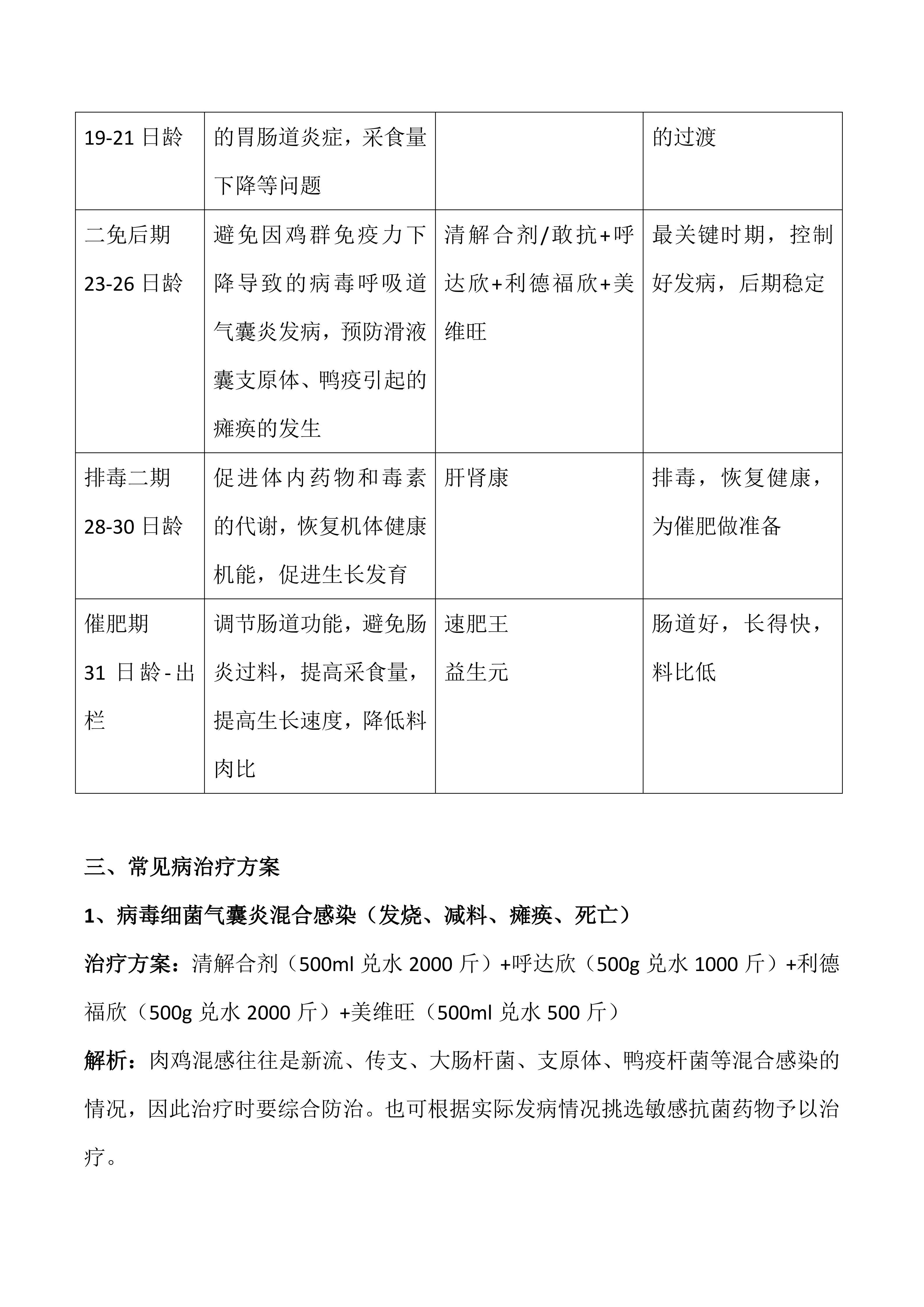
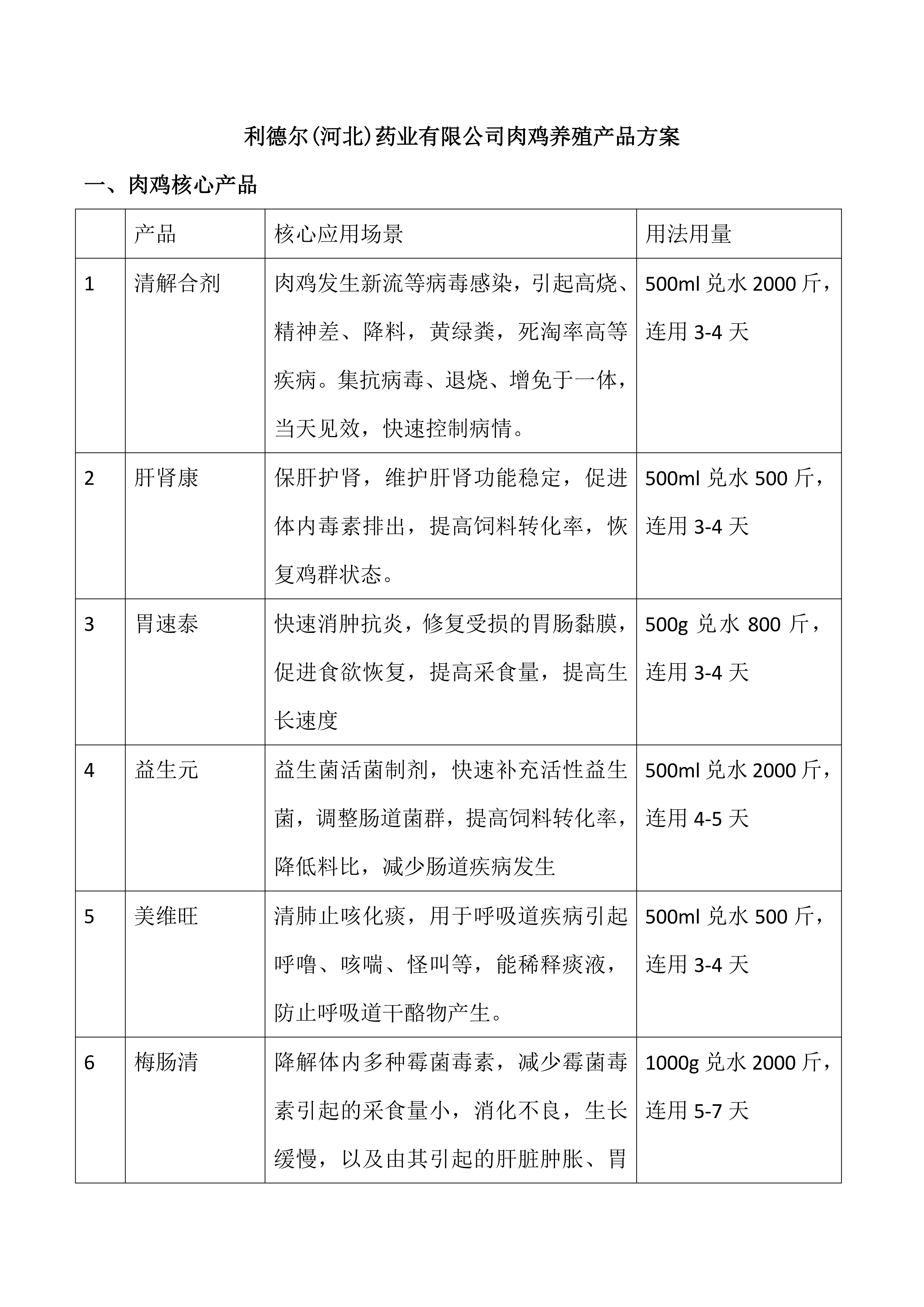
利德尔产品肉鸡养殖方案
时间:2026/4/17 10:44:23 浏览:3次
上一篇:
下一篇:
蛋鸡养殖方案
返回列表
400-061-5551
leader@cnleader.cn
0311-66035516
石家庄赞皇五马山工业区
友情链接:
鸡病专业网
|
35941兽药网
|
中国兽药信息网
|
中华中兽医网
|
中国兽药114
|
中国禽病网
|
猪e网|猪易网|养猪网
Copyingright © 2012 版权所有 利德尔(河北)药业
免责声明:网站部分图片来源于网络,图片版权归原作者所有,如您觉得我们侵犯了您的版权,请告知,我们立即删除!
备案号:冀ICP备12020573号-1
冀公网安备 13012902000142号